คุณต้องการออกจากระบบใช่หรือไม่
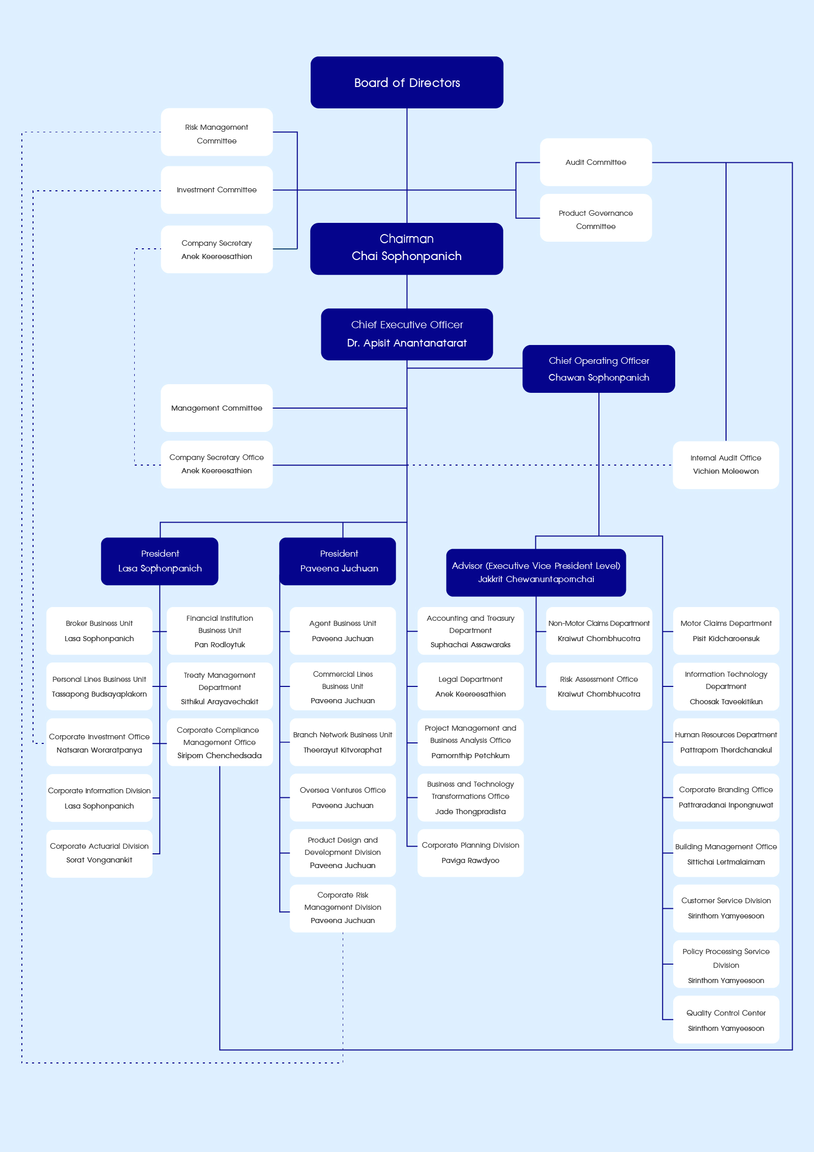
As at January 1, 2026

2 channels of online insurance service from Bangkok Insurance.
Application
Bangkok insurance
LINE@bangkokinsurance
This website uses cookies to improve content and services and to provide a better user experience. By using our website you consent to all cookies in accordance with ourprivacy and personal data management policy.
2014 Bangkokinsurance.com Thailand Web Stat